加入收藏
|
设为首页
EN
网站首页
关于我们
新闻动态
产品展示
人才招聘
联系我们
公司资讯
当前位置:
首页
>
新闻动态
>
公司资讯
公司资讯
行业动态
常见问题
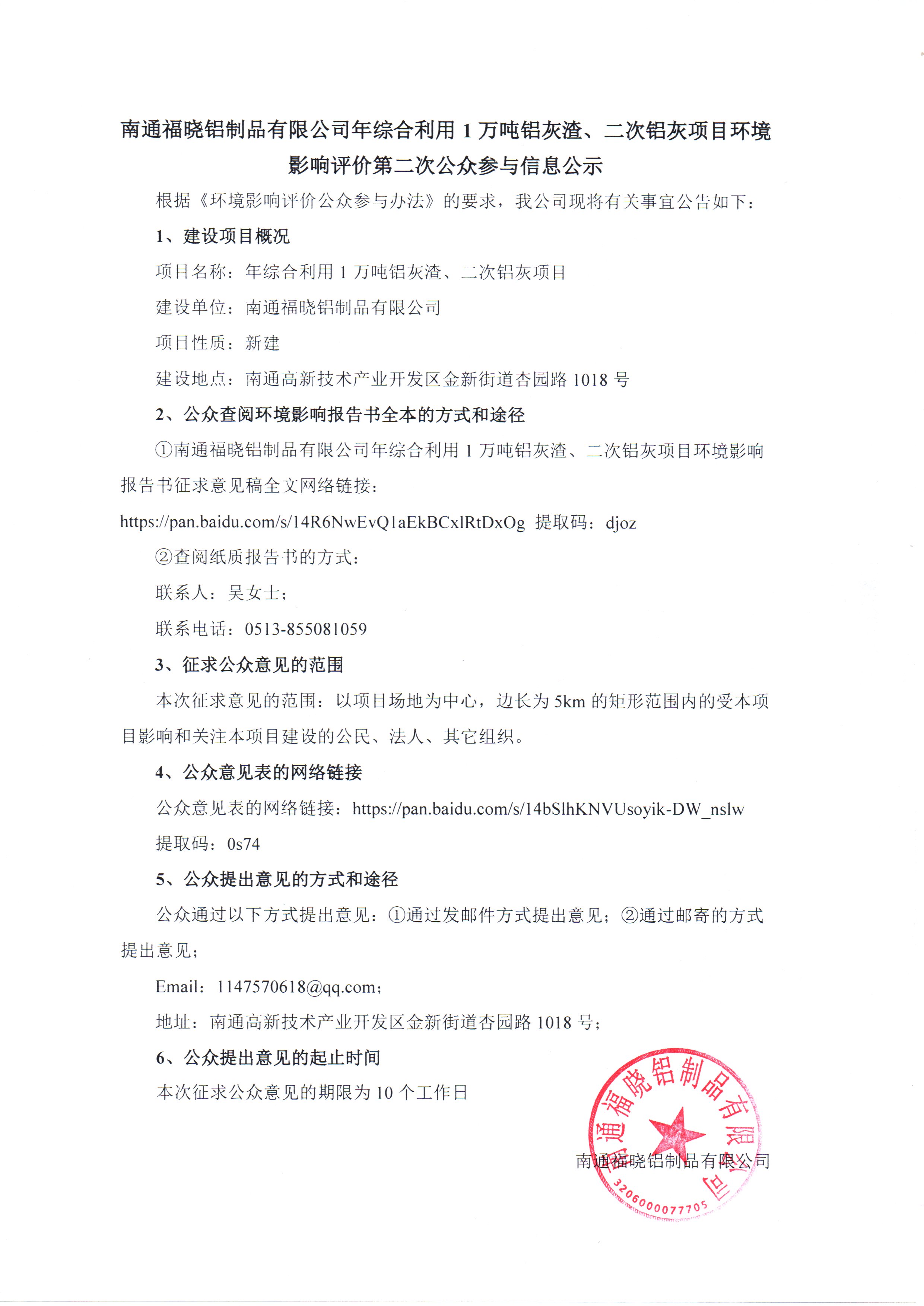
南通福晓铝制品有限公司年综合利用1万吨铝灰渣、二次铝灰项目环境 影响评价第二次公众参与信息公示
发布日期:2023-05-15 浏览次数:1326 次
关于我们
集团概要
众福简介
组织架构
荣誉资质
新闻动态
公司资讯
行业动态
常见问题
产品展示
产品中心
设备工艺
铝合金锭
铝合金液
生产工艺
人才招聘
人才理念
招聘信息
联系我们
版权所有:南通众福新材料科技有限公司
苏ICP备18036181号
苏公网安备32061202001088号
技术支持:
南京博搜网络科技有限公司
南京网站建设